政府信息公开

关于印发遂宁市“扶残助困一件事” 实施方案的通知

    来源:遂宁市民政局 发布时间:2022-12-22 13:15 浏览次数: 字体: [ ] 收藏 打印

    关于印发遂宁市“扶残助困一件事”

    实施方案的通知

     

    各县(市、区)民政局、人力资源和社会保障局、医疗保障局、残疾人联合会、市直园区民政事务(社会事业)局:

    现将《遂宁市“扶残助困一件事”实施方案》下发给你们,请认真组织实施。

     

     

     

     

    遂宁市民政局 遂宁市人力资源和社会保障局 

    遂宁市医疗保障局 遂宁市残疾人联合会

    2022年12月22日

     

    遂宁市“扶残助困一件事”实施方案

     

    根据《国务院办公厅关于加快推进“一件事一次办”打造政务服务升级版的指导意见》(国办发〔2022〕32号)、《四川省民政厅 四川省人力资源和社会保障厅 四川省医疗保障局 四川省残疾人联合会关于印发四川省“扶残助困一件事”实施方案的通知(川民发〔2022〕148号)》文件精神,为统筹推进全市“扶残助困一件事”工作,加快推动“一件事一次办”向扶残助困领域扩面延伸,结合我市实际,特制定本方案。

    一、指导思想

    以习近平新时代中国特色社会主义思想为指导,深入贯彻落实党的二十大精神,深入贯彻以人民为中心的发展思想,聚焦残疾人、低保对象、特困人员、孤儿等最需要关怀和帮助的困难群体,切实解决困难群众办事服务难点、痛点、堵点,扎实推进“扶残助困一件事”,实现扶残助困一站式办理、一体化服务,进一步提升困难群众的获得感、幸福感和满意度。

    二、服务内容

    将《中华人民共和国残疾人证》(以下简称残疾人证)办理、困难残疾人生活补贴、重度残疾人护理补贴、三四级智力和精神残疾人护理补贴资格认定、城乡居民基本养老保险补助、符合资助条件的救助对象参加城乡居民基本医疗保险个人缴费补贴纳入“扶残助困一件事”事项。

    三、时间进度

    2022年底前打造“一表申请、一平台受理、一站服务”的联办模式,实现“扶残助困一件事”集成套餐服务。

    第一阶段:方案制定(2022年12月上旬)

    市级相关单位全面梳理“扶残助困一件事”所涉事项的申请材料和办理流程,制定“扶残助困一件事”实施方案,编制办事指南,明确办理流程。

    第二阶段:启动试点阶段(2022年12月上旬)

    按照“梳理一批、试点一批”的原则,依托四川省一体化政务服务平台及“扶残助困一件事”综合受理窗口开展线上、线下试点。

    第二阶段:全面推广阶段(2022年12月下旬)

    各县(市、区)正式实施“扶残助困一件事”联办服务,发布并公示办事指南,全面推行“前台综合受理、后台分类审批”,并根据群众反馈意见及平台中遇到的问题和堵点,持续优化办理流程。

    四、职责分工

    按照“部门协同、信息共享、优化流程、依法办理”的要求,通过整合申请表单、精简办理材料、优化办理流程,实现“一套材料、一次提交、一次受理、一次办结”。

    (一)残疾人残联合会部门。负责根据综合受理窗口推送信息做好残疾人证相关业务办理。配合民政部门做好困难残疾人生活补贴、重度残疾人护理补贴、三四级智力和精神残疾人护理补贴资格认定工作,配合人社部门做好申请人重度残疾人身份认定工作。

    (二)民政部门。负责根据综合受理窗口推送信息,会同残联部门做好困难残疾人生活补贴办理、重度残疾人护理补贴、三四级智力和精神残疾人护理补贴资格认定。配合属地政务服务中心和乡镇(街道)便民服务中心完成系统配置及线下综合受理窗口建设,配合人社、医保部门做好申请人低保对象、特困人员、孤儿等身份认定工作。

    (三)人社部门。负责根据综合受理窗口推送信息做好符合条件的重度残疾人、低保对象、特困人员等缴费困难群体参加城乡居民基本养老保险补助业务办理。

    (四)医保部门。负责根据综合受理窗口推送信息做好低保对象、特困人员、孤儿等符合资助条件的救助对象参加城乡居民基本医疗保险个人缴费补贴业务办理。

    五、重点任务

    (一)升级改造业务系统。依托四川省一体化政务服务平台,新增扶残助困一件事业务办理功能,实现“扶残助困一件事”窗口申请办理,并通过平台向民政、人社、医保部门实时推送联办数据。

    (二)完成线下综合受理窗口建设。市级相关单位做好事项认领和系统配置工作,并指导县(市、区)级部门配合属地政务服务中心和乡镇(街道)便民服务中心全面完成“扶残助困一件事”线下综合受理窗口建设。

    (三)建立协作联办机制。建立民政牵头,残联、人社、医保等部门和单位协同联办的工作机制,明确职责分工,层层压实责任,形成工作合力。完善部门系统对接、联调,实现相关联办数据的实时推送、接收和流转。

    六、保障措施

    (一)提高思想认识,统筹推进落实。各相关部门要高度重视,提高思想认识,强化组织领导,把全心全意服务残疾人、低保对象、特困人员、孤儿等困难群众作为履职尽责的出发点和落脚点,创新举措、压实责任、精心实施,确保“扶残助困一件事”

    落地落实。

    (二)实现数据共享,提高服务效能。各相关部门要根据“扶残助困一件事”工作要求,进一步加快推进业务系统建设、对接和信息数据共享工作,持续提升共享的信息数据质量,加强联办事项数据信息、资料流转规范管理,保障数据安全。

    (三)提升业务能力,加强宣传引导。各相关部门要加强本部门对应事项的政策指导、数据管理和业务办理,开展业务培训,提升工作人员特别是乡镇(街道)具体经办人员的能力素质,确保“扶残助困一件事”开展顺利、服务规范;同时,采取多种形式加强政策宣传解读,确保困难群众知晓“扶残助困一件事”业务内容、程序及要求。

     

    附件:1.“扶残助困一件事”办事指南

    2.“扶残助困一件事”线下办理流程图

    3.“扶残助困一件事”线上办理流程图

    4.“扶残助困一件事”申请表

     

    附件1

     

    “扶残助困一件事”办事指南

     

    一、基本信息

    (一)“一件事”名称

    扶残助困一件事。

    (二)日常用语

    无。

    (三)办理事项

    残疾人证办理(新办、换领、迁移、挂失补办、注销、类别/等级变更)、困难残疾人生活补贴、重度残疾人护理补贴、三四级智力和精神残疾人护理补贴资格认定、城乡居民基本养老保险补助、符合资助条件的救助对象参加城乡居民基本医疗保险个人缴费补贴。

    (四)服务对象

    个人服务。

    (五)行使层级

    县(市、区)、乡镇(街道)。

    (六)牵头单位

    各级民政部门。

    (七)联办单位

    各级残疾人联合会、人力资源和社会保障部门、医疗保障部门。

    (八)办理渠道

    1.线上办理:符合申请条件的申请人在四川省一体化政务服务平台“扶残助困一件事”专区注册、登录后在线提交申请办理。

    2.线下办理:符合申请条件的申请人前往县(市、区)级政务服务中心或乡镇(街道)便民服务中心“扶残助困一件事”综合受理窗口现场申请办理。

    (九)线下跑动次数

    1次。

    (十)线下跑一次原因和环节

    残疾人证办理所涉业务如需进行残疾评定的,需由指定机构对申请人进行残疾评定,并提供相应的法定要件。

    (十一)是否支持预约办理

    否。

    (十二)有无中介服务

    无。

    (十三)办理时限

    按所涉业务法定时限办理。其中残疾人证新办、换领、迁移、挂失补办、注销、类别/等级变更等相关事宜,按规定需进行残疾评定的,自评定结果公示之日起15个工作日内办结,无需进行残疾评定的,自受理之日起15个工作日内办结;困难残疾人生活补贴、重度残疾人护理补贴、三四级智力和精神残疾人护理补贴资格认定自受理之日起10个工作日内办结;城乡居民基本养老保险补助自受理之日起45个工作日内办结;符合资助条件的救助对象参加城乡居民基本医疗保险个人缴费补贴自受理之日起15个工作日内办结。

    (十四)办理结果

    1.残疾人证新办(出证办结,出具《中华人民共和国残疾人证》)

    2.残疾人证换领(出证办结,出具新《中华人民共和国残疾人证》)

    3.残疾人证迁移(出证办结,出具新《中华人民共和国残疾人证》)

    4.残疾人证挂失补办(出证办结,出具新《中华人民共和国残疾人证》)

    5.残疾人证注销(结果告知)

    6.残疾人证类别/等级变更(出证办结,出具新《中华人民共和国残疾人证》)

    7.困难残疾人生活补贴、重度残疾人护理补贴、三四级智力和精神残疾人护理补贴资格认定(结果告知) 

    8.城乡居民基本养老保险补助(结果告知) 

    9.符合资助条件的救助对象参加城乡居民基本医疗保险个人缴费补贴(结果告知)

    (十五)是否有告知承诺制

    否。

    (十六)是否可容缺受理

    否。

    (十七)是否有特别程序

    是。残疾人证办理所涉业务如需进行残疾评定的,需转外由指定机构对申请人进行残疾评定。

    (十八)审核确认依据

    1.《中华人民共和国民法典》

    2.《中华人民共和国残疾人证管理办法》

    3.《国务院关于全面建立困难残疾人生活补贴和重度残疾人护理补贴制度的意见》

    4.《社会救助暂行办法》

    5.《遂宁市民政局 遂宁市财政局 遂宁市残疾人联合会关于建立三、四级智力、精神残疾人护理补贴的通知》

    二、受理条件

    (一)残疾人证办理

    1.残疾人证新办。首次申请残疾人证办理的申请人,可同时提出联办申请,如实填写《“扶残助困一件事”申请表》《中华人民共和国残疾人证申请表》《中华人民共和国残疾人证评定表》,并提供《居民户口簿》《居民身份证》《居民社保卡》和3张两寸近期免冠白底照片(申请智力、精神类残疾人证和未成年人申请残疾人证须同时提供法定监护人证明材料)。由指定机构对申请人进行残疾评定,并由户籍地县级残联对残疾评定结果予以公示(申请人是未成年人的,原则上不予公示),公示无异议且符合办证条件的,由户籍地县级残联核发残疾人证。

    2.残疾人证换领。

    (1)到期换证:残疾人证有效期为十年,有效期满九年后残疾人可申请换领新的残疾人证,县级残联受理、审核通过后发放新的残疾人证,其有效期起始日期以户籍地残联核发日期为准。凡2018年以前通过目测评定核发的残疾人证,到期换发须重新进行残疾评定。残疾人证到期换发时,残联认为持证残疾人残疾状况发生明显变化、残疾类别/等级与残疾人证不符的,可要求申请人到指定残疾评定机构进行残疾评定。按要求对评定结论进行公示,户籍地县级残联根据残疾评定结论和公示情况进行审核,注销残疾人证或换发新的残疾人证。

    (2)残损换新:残疾人证残损影响使用,可申请办理残损换新,户籍地县级残联审核通过后,打印制作新的残疾人证,其有效期起始日期与原残疾人证一致。

    (3)资料更新换证:残疾人证有关内容(除残疾类别、残疾等级外)发生变化,需要更新的,持证残疾人可提出换证申请,户籍地县级残联审核通过后,打印制作新的残疾人证。

    3.残疾人证迁移。持证残疾人户口迁移的,须同时办理残疾人证迁移手续。申请人可持公安机关出具的户口迁移证明或新的户口簿提出残疾人证迁移申请,经迁入地县级残联审核通过后,打印制作新的残疾人证。

    4.残疾人证挂失补办。持证残疾人残疾人证丢失,声明作废后可申请挂失补办。

    5.残疾人证注销。

    (1)残疾人证注销:残疾人残疾状况变化不再符合残疾人标准或死亡的,按县级残联要求提交书面申请和相应证明材料,可申请注销残疾人证,户籍地县级残联审核通过后,在系统中标注残疾人证注销。

    (2)注销部分残疾类别/ 等级:持证残疾人残疾状况发生变化,提交残疾评定机构作出的评定结论,可申请注销部分残疾类别/等级,户籍地县级残联审核通过后,打印制作新的残疾人证。

    6.残疾人证类别/等级变更。持证残疾人残疾类别/等级发生变化,可提出残疾类别/等级变更申请,由指定机构对申请人进行残疾评定,按要求对评定结论进行公示,公示无异议且符合办证条件的,由户籍地县级残联核发残疾人证。

    (二)残疾人两项补贴

    持有第二代残疾人证的四川省户籍低保对象可申请困难残疾人生活补贴;持有第二代残疾人证且残疾等级为一级和二级的残疾人可申请重度残疾人护理补贴资格认定;持有第二代残疾人证且残疾等级为三级和四级的智力、精神残疾人可申请三四级智力和精神残疾人护理补贴资格认定。

    (三)城乡居民基本养老保险补助

    符合条件的重度残疾人、低保对象、特困人员等缴费困难群体可由政府按最低缴费标准代缴参加城乡居民基本养老保险费。

    (四)符合资助条件的救助对象参加城乡居民基本医疗保险个人缴费补贴

    低保对象、特困人员、孤儿等符合资助条件的救助对象可申请参加城乡居民基本医疗保险个人缴费补贴。

    三、办理流程

    “扶残助困一件事”共分线上办理和线下办理两种模式,依托四川省一体化政务服务平台“一件事一次办”设置专项问答环节,有效区分多个办理场景的办理材料清单和办理模式。其中,重点以申请人是否持有残疾人证、是否为低保对象界定该一件事的办理模式。

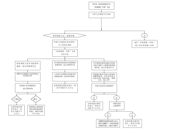
    (一)线下办理

    申请人未持有残疾人证且为四川省户籍低保对象的,可通过登录四川省一体化政务服务平台知悉办理“扶残助困一件事”所需办理流程和材料清单,并前往县(市、区)政务服务中心或乡镇(街道)便民服务中心“扶残助困一件事”综合受理窗口提出联办申请。综合受理窗口依据申请事项,进行业务分发并推送联办信息。

    残联部门收到推送信息后,由残联工作人员审核申请人提交的《“扶残助困一件事”申请表》《中华人民共和国残疾人证申请表》《中华人民共和国残疾人证评定表》等材料,并由指定机构对申请人进行残疾评定,符合办证条件的,由户籍地县级残联核发残疾人证,同时将办理结果即时反馈至综合受理窗口,并通过全国残联信息化服务平台即时推送至全国残疾人两项补贴信息系统,实现办理结果共享。

    民政部门收到推送信息后,根据全国残联信息化服务平台推送的申请人信息及残疾人证照面信息,在全国残疾人两项补贴信息系统为符合条件的申请人办理困难残疾人生活补贴、重度残疾人护理补贴、三四级智力和精神残疾人护理补贴资格认定,并将办理结果及时反馈至综合受理窗口。

    人社部门收到推送信息后,由工作人员对申请材料和相关信息进行审核,为符合条件的缴费困难群体办理城乡居民基本养老保险补助,并将办理结果即时反馈至综合受理窗口及申请人。

    医保部门收到推送信息后,由工作人员对申请材料和相关信息进行审核,为符合资助条件的救助对象办理参加城乡居民基本医疗保险个人缴费补贴,并将办理结果即时反馈至综合受理窗口。

    (二)线上办理

    申请人持有残疾人证且为四川省户籍低保对象的,可通过登录四川省一体化政务服务平台一件事专区知悉“扶残助困一件事”所需办理流程和材料清单,在问答环节对以下内容作出“是”的答复,即可开通在线办理渠道:

    一是持有残疾人证且四川省户籍低保对象的,系统将跳转链接至“全国残疾人两项补贴信息系统”,供申请人在线办理困难残疾人生活补贴、重度残疾人护理补贴、三四级智力和精神残疾人护理补贴资格认定。

    二是符合城乡居民基本养老保险补助条件的,系统开设在线办理渠道,申请人基本信息将转至所属人社部门,因该事项属免申即享事项,系统将自动将结果反馈至申请人一体化平台账号个人中心。如不符合相关条件,需依托系统提示选择线下办理。

    三是符合救助对象参加城乡居民基本医疗保险个人缴费补贴条件的,系统开设在线办理渠道,申请人基本信息将转至所属医保部门,因该事项属免申即享事项,系统将自动将结果反馈至申请人一体化平台账号个人中心。如不符合相关条件,需依托系统提示选择线下办理。

    (三)办理流程图

    详见“扶残助困一件事”线下、线上办理流程图

    四、申报材料

    1. “扶残助困一件事”申请登记表

    2.《中华人民共和国残疾人证申请表》

    3.《中华人民共和国残疾人证评定表》

    4. 居民身份证(核原件,留存复印件)

    5. 居民户口簿(核原件,留存复印件)

    6. 居民社保卡复印件

    7. 三张两寸近期免冠白底照片

    8. 其他须提供的证明材料

    五、是否收费

    否。

    六、“四减”情况

    (一)原办理时限

    60个工作日。

    (二)现办理时限

    45个工作日。

    (三)原环节数量

    16个。

    (四)现环节数量

    13个。

    (五)原递交材料

    14份。

    (六)现递交材料

    7份。

    (七)原跑动次数

    6次。

    (八)现跑动次数

    1次。


    附件2

    “扶残助困一件事”线下办理流程图

     

    附件3

    “扶残助困一件事”线上办理流程图

     


    附件4

    “扶残助困一件事”申请表

    申请人    基本情况

    姓    名

     

    居民身份证号码

     

    出生日期

    年  月  日

    民  族

     

    手机号码

     

    现住址

    省     市     县(区)   乡镇(街道)   (村)社区

    户籍类别

    £农业                £非农业

    监护人

    姓名

     

    与其关系

     

    联系电话

     

    办理事项

    £残疾人证新办£残疾人证换领£残疾人证迁移£残疾人证挂失补办£残疾人证注销£残疾人证变更类别/等级

    £残疾人两项补贴

    £城乡居民基本养老保险补助

    £符合资助条件的救助对象参加城乡居民基本医疗保险个人缴费补贴

    残疾人证办理

    请填写附表《中华人民共和国残疾人证申请表》《中华人民共和国残疾人评定表》

    残疾人

    两项补贴

    是否低保对象

    £是          £否

    残疾人等级

    (由综合窗口人员根据残疾评定结果勾选)

    £一级        £二级       £其他(请注明)          

    城乡居民基本养老保险补助

    无需自行申请,根据民政、残联等部门共享的困难群体数据进行核实后为符合条件的困难群体代缴城乡居民基本养老保险费。            

    救助对象参加城乡居民基本医疗保险个人缴费补贴

    申请人身份类别

    £低保对象  £特困人员   £孤儿  £其他(请注明)              

    是否已全额缴纳城乡居民基本医疗保险费

    £是            £否

    送达方式

    £ 邮寄送达            £ 自行领取

    邮寄地址:                                                                

    收件人:                              联系电话:                          

    承诺声明

    我承诺以上表格填写内容及提供的材料真实有效,如存在虚假信息,愿意承担一切法律责任。

    承诺人(签名并按手印):      

    经办人

    已核对身份证、居民户口簿、社保卡的原件,并收取3张两寸近期免冠白底照片,见证业务经办人签名捺印。

    经办人签名:                     年   月   日

    扫一扫在手机打开当前页