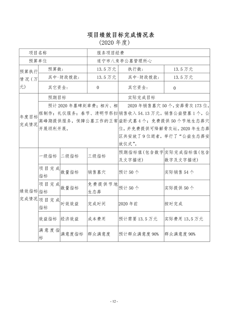
2020年度 遂宁市八角亭公墓管理所部门决算
来源:遂宁市民政局
发布时间:2021-08-19 17:58
浏览次数:
字体: [
大
中
小
]
收藏
收藏
打印
附件:
附件:2020年部门决算公开表(遂宁市八角亭公墓管理所).xls
扫一扫在手机打开当前页