政府信息公开

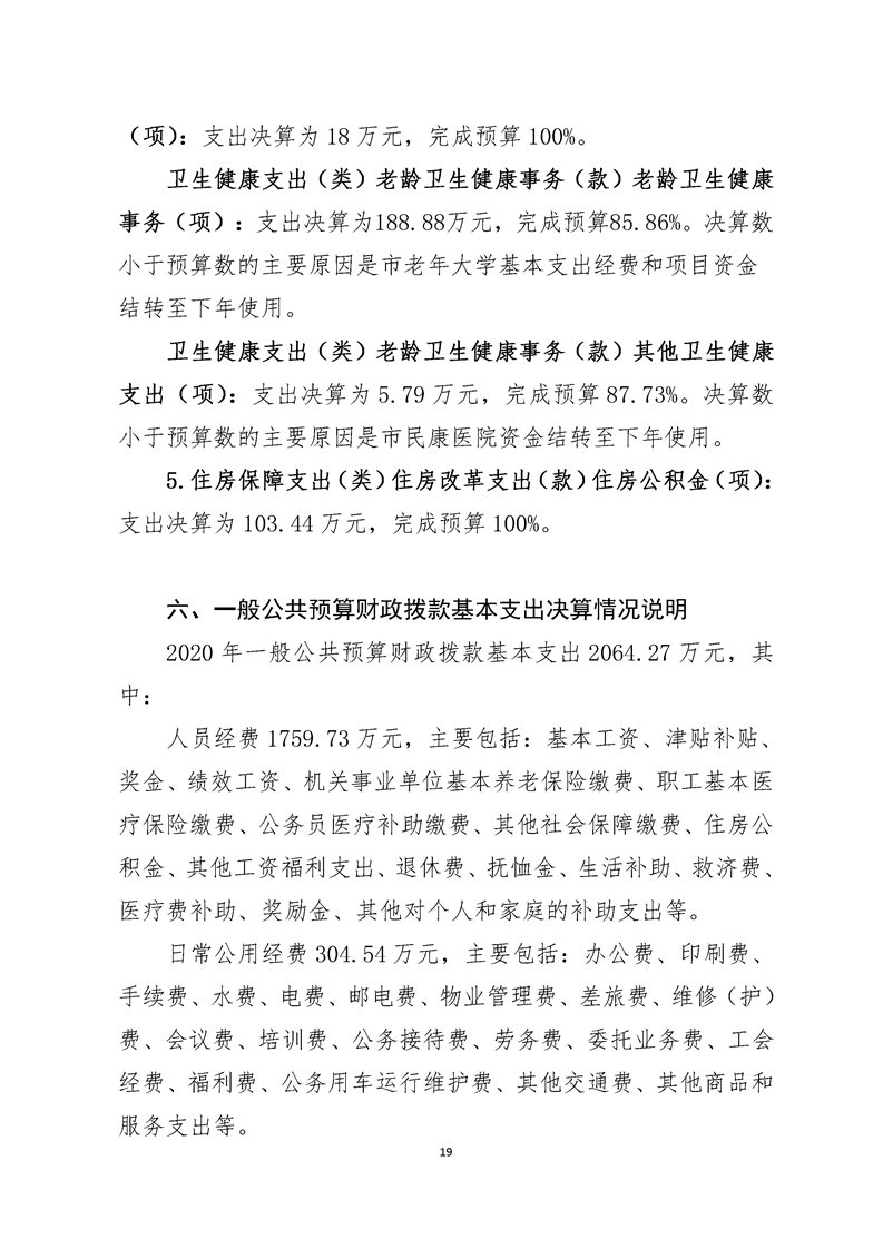
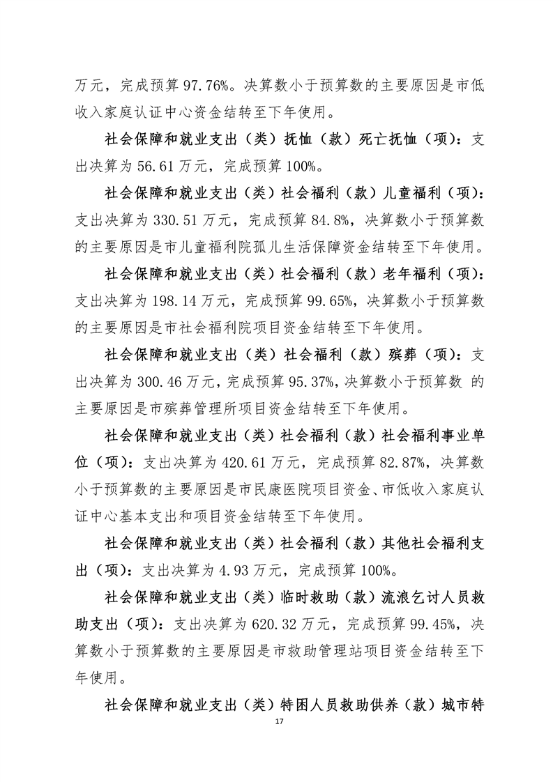
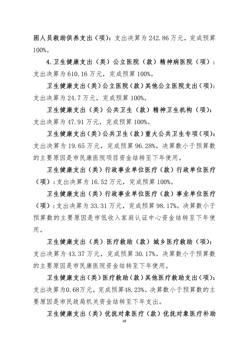
2020年度四川省遂宁市民政局(汇总)部门决算

来源:遂宁市民政局 发布时间:2021-08-18 17:25 浏览次数: 字体: [ ] 收藏 打印












































扫一扫在手机打开当前页